问答题
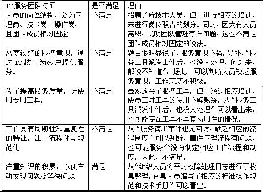
【问题1】(15分)根据以上案例,请分析并填写下列表格。
【正确答案】
【问题1】根据以上案例,请分析分析案例中的事件是否满足该标准,并写明原因。
【答案解析】
无
提交答案
关闭